Фізика і астрономія. Рівень стандарту. 11 клас. Засєкіна
Цей підручник можна завантажити у PDF форматі на сайті тут.
§ 30. Дифракція світла
Явище дифракції. Ознайомимося ще з одним хвильовим явищем — дифракцією. Дифракція — явище огинання хвилями перешкод.
Спостерігати дифракцію світла не так легко. Річ у тім, що хвилі відхиляються від прямолінійного поширення на помітні кути лише на перешкодах, розміри яких порівняні з довжиною світлової хвилі. Тому для перешкод великих, порівняно з довжиною хвилі, дифракцію можна спостерігати на значній відстані від перешкоди.
Якщо від джерела S пропустити пучок світла крізь отвір АВ (мал. 136), то на екрані дістанемо світлу пляму.

Мал. 136. Дослід з виявлення залежності вигляду світної плями від розмірів отвору
Діаметр цієї плями відповідає ширині світлового пучка, що падає на екран (мал. 136, б). Зменшуючи отвір АВ, ми спостерігатимемо, що зменшується і пляма, тобто звужується пучок світла. Проте, починаючи з деякого розміру отвору, подальше його зменшення спричинює збільшення плями! Водночас пляма втрачає чіткість, вона розширена й нерівномірно освітлена (мал. 136, в). На екрані з’являються світлі й темні кільця, що чергуються та займають ділянку, значно більшу, ніж це виходить з геометричних побудов, які ґрунтуються на законі прямолінійного поширення світла.
Змінюючи діаметр отвору, можна отримати в центрі дифракційної картини або темну, або світлу пляму.
На малюнку 137 показано дифракційні картини від тонкої дротини та круглого диска.

Мал. 137. Дифракційні картини від тонкої дротини (а) та круглого диска (б)
Повернімося знову до досліду Юнга (мал. 131, с. 143). Саме внаслідок дифракції з двох щілин виходили світлові конуси, які частково перекривались і утворювали інтерференційну картину.
Досліджував явище дифракції Огюстен Френель. Він побудував кількісну теорію дифракції, яка дає можливість у принципі розрахувати дифракційну картину, що виникає внаслідок огинання світлом будь-яких перешкод. Цих успіхів Френель досяг, об’єднавши принцип Гюйгенса (див. с. 108) із припущенням про інтерференцію вторинних хвиль. Згідно з ідеями Френеля, хвильова поверхня в будь-який момент часу є не просто обвідною вторинних хвиль (як за принципом Гюйгенса), а результатом їх інтерференції (мал. 138).

Мал. 138. Пояснення дифракції світла за принципом Гюйгенса — Френеля
Дифракція на щілинах. Щоб дифракційна картина була більш вираженою, світло пропускають не крізь одну чи дві щілини, а крізь кілька паралельних щілин. У цьому разі, крім явища дифракції, відбувається ще й явище інтерференції, оскільки промені, які йдуть від усіх щілин, будуть когерентними. Відповідний пристрій називають дифракційною ґраткою (мал. 139). Це тонка пластинка, на яку нанесено паралельні штрихи з проміжками (щілинами) між ними.

Мал. 139. Дифракційна ґратка
Ширина щілини зі штрихом позначається d і називається сталою ґратки, або періодом ґратки (мал. 140).

Мал. 140. Проходження хвиль крізь дифракційну ґратку
Паралельний монохроматичний пучок хвиль, перпендикулярних до площини ґратки, пройшовши крізь щілини, завдяки дифракції буде розбіжним пучком променів, що поширюватимуться в усіх напрямках. При цьому підсилення цих хвиль унаслідок інтерференції можливе тільки в певних напрямках. З’ясуймо, в яких саме.
Нехай на ґратку падає плоска монохроматична хвиля довжиною λ. Оптична різниця ходу між хвилями від країв сусідніх щілин дорівнює довжині відрізка АС (мал. 140, с. 149), який можна визначити з трикутника ABC: АС = dn sin φ . Як відомо, якщо на цьому відрізку вміщується парне число півхвиль (або ціле число довжин хвиль), то хвилі від усіх щілин, додаючись, підсилюють одна одну, і в точці М спостерігатиметься максимум інтерференції. Отже, умовою максимуму є рівність dn sin φ = kλ.
Оскільки для повітря n = 1, то отримане співвідношення записують так: d sin φ = kλ.
Зазначимо, що на малюнку 140 (с. 149) показано інтерферуючі промені, які йдуть від краю кожної щілини. Зрозуміло, що промені, які йдуть від будь-якої іншої точки щілини (наприклад, із центра) інтерферують з аналогічними променями від інших щілин. Що більше щілин має ґратка і ближче вони розміщені одна до одної, то яскравіші максимуми й ширшими мінімумами вони розділені.
Дифракційний спектр. Утворену на екрані картину називають дифракційним спектром (мал. 141). Кожному значенню коефіцієнта k відповідає своя лінія (максимум освітленості), тому його ще називають порядком. Між максимумами розміщуються мінімуми освітленості.

Мал. 141. Дифракційні спектри: a — монохроматичний; б — білого світла
Якщо k = 0, то по центру ґратки в напрямку φ = 0 спостерігається світла смуга — максимум нульового порядку — для будь-якої довжини хвилі. З обох боків від нього на однакових відстанях видно менш яскраві максимуми першого порядку, потім ще менш яскраві максимуми другого порядку і т. д. Усі ці максимуми розміщені на однакових відстанях один від одного. Якщо на цю саму ґратку направити монохроматичне світло більшої довжини хвилі, то максимуми розмістяться рідше, тобто для того самого значення k максимум буде лежати далі від центрального.
Оскільки місце максимумів (крім центрального, що відповідає k = 0) залежить від довжини хвилі, то ґратка розкладає біле світло в кольоровий спектр (мал. 141, б). З обох боків від центральної білої лінії максимуми розміщуються в порядку зростання довжин хвиль (від фіолетового до червоного).
З формули d sin φ = kλ видно, що для вимірювання довжини світлової хвилі за допомогою дифракційної ґратки треба виміряти тільки кут φ для даного значення k, оскільки d завжди відоме. Кут можна виміряти з великою точністю, отже, велику точність буде забезпечено і для визначення довжини хвилі. Зазначимо: що меншим є період ґратки, то точнішим буде результат вимірювання λ.
Дифракційну ґратку використовують для визначення складу світлового випромінювання будь-якої природи. Зі збільшенням загальної кількості щілин у ґратці зменшується ширина максимумів на екрані, що дає змогу бачити на ньому як окремі смуги максимуми променів з меншою різницею їхніх довжин хвиль. Говорять, що збільшення загальної кількості щілин у ґратці підвищує її роздільну здатність. Нині виготовляють ґратки, в яких на одному міліметрі нанесено понад тисячу штрихів, а загальна їх кількість у ґратці досягає ста тисяч.
Цікаву картину можна побачити на екрані, якщо на шляху світлових променів помістити дві однакові схрещені ґратки, тобто повернуті так, що їхні щілини взаємно перпендикулярні. Ми побачимо окремі світні плями. Коли періоди решіток різні й розміщені вони не впритул, то утворюється складніша система плям. Виявляється, що, аналізуючи розміщення плям на екрані в таких випадках, можна визначити відстань між ґратками та їх період. Це дало змогу дізнатися про розміщення атомів у кристалічних ґратках багатьох твердих тіл.
ЗНАЮ, ВМІЮ, РОЗУМІЮ
1. У чому полягає явище дифракції світлових хвиль і як його можна спостерігати? 2. Чи можливе явище інтерференції та дифракції з ультрафіолетовими, інфрачервоними й рентгенівськими променями? 3. Якими уявленнями Френель доповнив принцип Гюйгенса? 4. Як зміниться: а) положення максимумів; б) інтенсивність центрального максимуму; в) ширина максимумів, — якщо половину дифракційної ґратки закрити непрозорою площиною так, щоб кількість штрихів зменшилась удвоє? Як зміниться вигляд спектрів дифракційної ґратки, якщо її занурити у воду?
Експериментуємо
- 1. За допомогою лазерної указки визначте густину доріжок (кількість доріжок, що припадає на 1 мм уздовж радіуса диска) на компакт-дискові. Обладнання: лазерна указка з відомою довжиною хвиль випромінювання, компакт-диск, лінійка, мірна стрічка.
- 2. Порівняйте два способи визначення періоду дифракційної решітки. (Зазначений на решітці період попередньо заклейте непрозорим скотчем або лейкопластиром.) Вважайте, що довжина хвиль зеленого світла дорівнює 0,55 мкм. Обладнання для першого способу: прилад для спостереження дифракції світла, дифракційна решітка з невідомим періодом. Обладнання для другого способу: дифракційна решітка з невідомим періодом, дифракційна решітка з відомим періодом, екран зі щілиною завширшки 0,5-1 мм, лінійка.
Приклади розв'язування задач
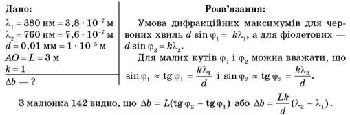
Задача. На дифракційну ґратку з періодом 0,01 мм падає біле світло. Яка ширина спектра першого порядку, якщо екран розміщено на відстані 3 м від ґратки? Довжина хвилі фіолетового кольору λ1 = 380 нм, а червоного — λ2 = 760 нм.


Мал. 142
![]()
Вправа 24
1. Визначте кут відхилення променів зеленого світла (λ = 550 нм) у спектрі першого порядку, отриманого за допомогою дифракційної ґратки, період якої 0,02 мм.
2. На дифракційну ґратку, що має період 4 мкм, нормально падає монохроматична хвиля. Оцініть довжину хвилі, якщо кут між спектрами другого і третього порядків — 2°30'. Кути відхилення вважайте малими.
3. Світло нормально падає на дифракційну ґратку. Найменший кут відхилення, за якого суміщаються лінії довжинами хвиль 656 нм і 410 нм, дорівнює 41 °. Визначте період дифракційної ґратки.
4. На плоску дифракційну ґратку нормально падає пучок світла. Під кутом 20° видно червону (669 нм) лінію спектра. Визначте період ґратки, якщо під цим самим кутом видно і синю (446 нм) лінію в спектрі вищого порядку. Найбільший порядок спектра, за якого видно червону лінію, дорівнює 5.