Фізика і астрономія. Рівень стандарту. 11 клас. Засєкіна
Цей підручник можна завантажити у PDF форматі на сайті тут.
§ 19. Гармонічні коливання
Рівняння гармонічних коливань. У попередньому параграфі ми розглянули коливальний рух горизонтального пружинного маятника. Ви переконались, що в будь-якій точці траєкторії коливного тіла сила пружності напрямлена до положення рівноваги, тобто протилежно до зміщення тіла. У цьому прикладі горизонтальний пружинний маятник здійснює так звані гармонічні коливання. У гармонічних коливаннях сили, під дією яких вони відбуваються, завжди пропорційні зміщенню і напрямлені до положення рівноваги.
Сили, пропорційні відхиленню системи від положення рівноваги, — це не обов’язково пружні сили. Вони можуть мати різну фізичну природу, але схожі між собою тим, що спричиняють гармонічні коливання. Тому сили, пропорційні зміщенню від положення рівноваги, незалежно від їхньої природи, називають квазіпружними («ніби пружними»; квазі — від лат. quasi — ніби, майже, немовби). Так, роль квазіпружної сили може відігравати рівнодійна сили тяжіння та сили пружності (для нитяного маятника), рівнодійна кількох сил різної природи.
Як і для будь-якого руху, для коливань необхідно отримати формулу, що дасть змогу розв’язувати основну задачу механіки — визначати координату тіла в будь-який момент часу. Скористаємося подібністю між коливаннями маятника та рівномірним рухом по колу.
Нехай по колу рівномірно рухається кулька (мал. 84). Розташуємо горизонтальний пружинний маятник паралельно осі X так, щоб положення рівноваги кульки маятника розмістилося на одній вертикалі з центром кола. Виведемо маятник з положення рівноваги, розтягнувши пружину на величину хmax = R. Легко помітити, що під час руху кульки по колу проекція її радіуса-вектора здійснює коливання вздовж діаметра, тобто вздовж осі X, аналогічні коливанням кульки маятника. Центр кола відіграє роль положення рівноваги, радіус кола R — роль амплітуди коливань хmах, період обертання кульки — відповідає періоду коливань Т, проекція радіуса-вектора в довільний момент часу відповідає зміщенню х = xmax cos φ, де φ — кут повороту радіуса-вектора.

Мал. 84. Аналогія між коливальним і обертальним рухами

Одиниця циклічної частоти — радіан за секунду:
![]()
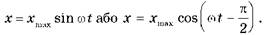
Отже, зміщення (координата) тіла, що здійснює механічні гармонічні коливання, із часом змінюється за законом х = хmax cos ωt, якщо в початковий момент (t = 0) коливне тіло займало крайнє положення; або x = хmax sin ωt, якщо в момент початку відліку тіло перебувало в положенні рівноваги.
Гармонічними називаються прості періодичні в часі коливання фізичної величини, які здійснюються за синусоїдальним або косинусоїдальним законом.
Зверніть увагу! У задачах найчастіше ми використовуватимемо рівняння х = хmax cos ωt, тобто вважатимемо, що в початковий момент (t = 0) коливне тіло перебуває в крайньому положенні.
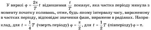
Фаза коливань. Гармонічні коливання характеризуються ще однією важливою величиною — фазою коливань. У виведенні основного рівняння гармонічних коливань, ми отримали вираз:
![]()
тут величину
![]()
називають фазою коливань.

Фаза коливань — це фізична величина, що визначає миттєві значення змінних параметрів коливальної системи в певний момент часу, тобто визначає ступінь відхилення системи від положення рівноваги в цей момент,
![]()
Одиниця фази коливань — радіан, 1 рад.
У наведених нами прикладах коливальний рух починався з моменту часу, коли коливне тіло перебувало в крайньому положенні. Оскільки, спостерігаючи за коливаннями, час можна відлічувати від будь-якого моменту, то початкове положення коливного тіла визначатиметься початковою фазою φ0, і рівняння коливального руху набуде вигляду x = xmax cos(ωt + φ0).
Загалом фаза коливань визначається формулою φ = ωt + φ0. Для гармонічних коливань фаза є аргументом синуса або косинуса.
Графіки гармонічних коливань. Графіком гармонічних коливань є крива, яку в математиці називають синусоїдою або косинусоїдою. Графік гармонічного коливання можна дістати безпосередньо з досліду, якщо за коливне тіло взяти пісочницю, з якої висипається пісок. Пісочницю підвішують на довгій нитці (мал. 85, а) або закріплюють на пружинах (мал. 85, б) і змушують здійснювати коливання. Якщо під пісочницею протягувати папір, то на ньому залишається слід, що нагадує синусоїду.

Мал. 85. Наочний спосіб спостереження коливань
Форма запису закону гармонічного коливання може бути вибрана довільно (через синус або косинус). Припустимо, що маятник відвели в крайнє положення та відпустили (без поштовху), розпочавши відлік часу. Рівняння руху в цьому випадку записують у вигляді х = хmах cos ωt, але можна записати й так:
![]()
Обидві форми запису еквівалентні, тобто описують одне й те саме коливання, графік якого є косинусоїдою (мал. 86).

Мал. 86. Графік коливань
Якщо відлік часу починається в момент проходження коливним тілом положення рівноваги, то рівняння руху можна записати у вигляді
![]()
У гармонічних коливаннях швидкість і прискорення коливного тіла також змінюються за гармонічним законом, оскільки швидкість дорівнює першій похідній координати за часом, а прискорення — першій похідній від швидкості (або другій похідній координати).
З курсу математики відомо, що (cos kx)' = -k sin kx, (sin kx)' = k cos kx.
З рівняння x = xmax cos ωt отримуємо:
v = (xmax cos ωt)' = -xmax ω sin ωt,
де vmax = -xmax ω — максимальна швидкість.
Для прискорення маємо:
a = (-xmax ω sin ωt)' = -xmax ω2 cos ωt,
де amax = -xmax ω2 — максимальне прискорення.
З попередніх рівнянь видно, що прискорення прямо пропорційне зміщенню. Отже, в будь-який момент часу сила, що зумовлює коливання тіла масою m, також пропорційна зміщенню, F = -mω2хmax cos ωt, де Fmax = -mω2хmax — максимальне значення сили. Таким чином, гармонічні коливання відбуваються під дією сили, напрямленої до положення рівноваги й прямо пропорційної зміщенню від цього положення.
Графіки часових залежностей зміщення, швидкості та прискорення гармонічних коливань зображено на малюнку 87. Згідно з формулами зведення тригонометричних функцій, залежність швидкості від часу v = -vmax sin ωt набуває вигляду
![]()
Зіставивши це рівняння з рівнянням х = хmax cos ωt, бачимо, що коливання швидкості випереджають за фазою коливання зміщення на п/2 (мал. 87, б). Коливання прискорення а = -amax cos ωt, можна записати у вигляді а = amax cos (ωt + π), тобто коливання прискорення випереджають за фазою коливання координати на π рад (перебувають у протифазі) (мал. 87, в).

Мал. 87. Графіки залежностей: а — х(t); б — v(t); в — a(t)
ЗНАЮ, ВМІЮ, РОЗУМІЮ
1. Які коливання називають гармонічними? 2. Як пов’язані прискорення та координата в гармонічних коливаннях? 3. Як змінюється з часом швидкість у гармонічних коливаннях? 4. Яку фізичну величину називають фазою коливання? Що вона характеризує? 5. Миттєве зміщення частинки в коливаннях описується функцією х = xmax cos (ωt + φ0). Якою має бути початкова фаза φ0, щоб коливання були синусоїдними?
Приклади розв'язування задач
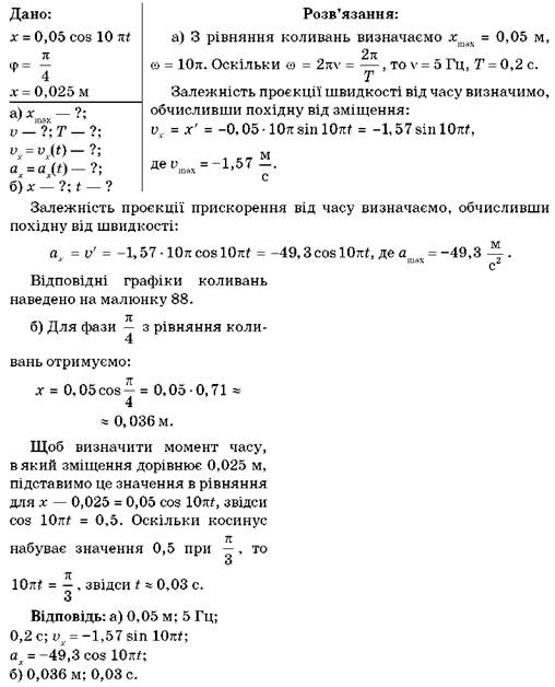
Задача. Тіло здійснює гармонічні коливання за законом х = 0,05 cos 10 пt, де всі величини задано в СІ.
а) Визначте амплітуду коливань, частоту коливань і період коливань. Запишіть рівняння залежності швидкості й прискорення від часу, vx = vx(t) і ax = ax(t), та побудуйте графіки залежностей зміщення, швидкості, прискорення від часу.
б) Визначте зміщення для фази
![]()
У який момент часу зміщення дорівнюватиме 0,025 м?


Мал. 88
Вправа 15
1. Рівняння руху гармонічного коливання має вигляд х = 0,02 cos 100πt. Побудуйте графік залежності x(t). Обчисліть зміщення через 0,25 с; через 1,25 с. Відповіді поясніть за допомогою графіка.
2. За графіком гармонічних коливань, зображеним на малюнку 89 (с. 96), запишіть рівняння цього коливання.

Мал. 89
3. Напишіть рівняння гармонічного коливального руху з амплітудою 0,2 м, періодом 4 с і початковою фазою, що дорівнює нулю. Накресліть графік цього руху.
4. Напишіть рівняння гармонічного коливального руху, якщо максимальне прискорення точки —
![]()
період коливань — 2 с і зміщення точки від положення рівноваги в початковий момент часу — 25 мм.
5. Коливальний рух точки описується рівнянням х = 0,05 cos 20πt (усі величини задано в СІ). Обчисливши першу та другу похідні, напишіть рівняння залежності швидкості й прискорення від часу, vx = vx(t) і ax = ax(t). Визначте зміщення, швидкість і прискорення через
![]()
від початку руху.
6. Напишіть рівняння гармонічного коливального руху за такими його характеристиками: а) амплітуда 5,5 см, період 1 хв, початкова фаза 30°; б) амплітуда 0,1 м, частота 10 коливань за секунду, початкова фаза дорівнює нулеві.
7. Напишіть рівняння гармонічного коливального руху з амплітудою 0,2 м, періодом 4 с і початковою фазою, що дорівнює нулеві. Накресліть графік цього руху.
8. Амплітуда гармонічних коливань — 50 мм, період — 4 с і початкова фаза —
![]()
Визначте зміщення коливної точки від положення рівноваги в моменти часу t = 0 і t = 1,5 с.