Фізика. 8 клас. Головко
Цей підручник можна завантажити у PDF форматі на сайті тут.
Лабораторна робота № 5. Дослідження електричного кола з паралельним з’єднанням провідників
Мета роботи: розвиток експериментальних умінь досліджувати електричні кола, експериментальна перевірка закономірностей паралельного та послідовного з’єднання провідників.
Прилади і матеріали: джерело струму, два резистори, амперметр, вольтметр, ключ, з’єднувальні провідники. Для регулювання струму в колі можна використовувати реостат.
Хід роботи

1. Складіть електричне коло з джерела струму, реостата, двох провідників, з’єднавши їх паралельно, амперметра і ключа (рисунок).
2. Накресліть схему складеного вами кола і покажіть на ній, куди підключається амперметр при вимірюванні сили струму на кожному резисторі й на двох резисторах разом.
3. Виміряйте напругу на кінцях провідників, з’єднаних паралельно.
4. Вмикаючи амперметр по черзі в основне коло й в окремі його ділянки, виміряйте силу струму в основному колі І і на ділянках I1 і I2:
Результати вимірювань запишіть до таблиці:
|
Напруга на ділянці кола U, В |
Сила струму в колі I, А |
Опір усієї ділянки кола R, Ом |
Сила струму в першому розгалуженні I1, А |
Опір першого провідника R1, Ом |
Сила струму другому розгалуженні I2, А |
Опір другого провідника R2, Ом |
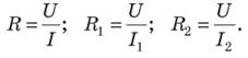
5. За отриманими даними обчисліть значення опору всієї ділянки R і окремих розгалужень R1 і R2:
![]()
6. Порівняйте суму сил струмів у окремих провідниках I1 + I2 із силою струму в основному колі I.
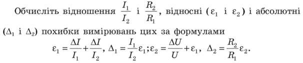
7. Перевірте, чи підтверджується дослідом формула:
![]()
8. Визначте похибки вимірювань і порівняйте отримані результати з урахуванням похибок.

(Ціна поділки шкали амперметра та вольтметра є абсолютною похибкою вимірювання сили струму ΔI та напруги ΔU.)
9. Зробіть висновок щодо закономірностей паралельного з’єднання провідників.