Фізика. Рівень стандарту. 10 клас. Головко
Цей підручник можна завантажити у PDF форматі на сайті тут.
Практикум із розв’язування фізичних задач № 3 (§ 12-13). Механіка

Зверніть увагу! Розглянуті нижче типи задач розв’язуються за допомогою кінематичних формул руху тіл у однорідному полі тяжіння Землі (без урахування опору повітря). Поле тяжіння вважаємо однорідним за умови, що рух відбувається на малих висотах.
Записуючи рівняння залежності фізичних величин від часу через проекції відповідних величин на координатну вісь, необхідно враховувати знак проекції.
Рух тіла, кинутого вертикально вгору до максимальної висоти підйому, є рівносповільненим, донизу — рівноприскореним, без початкової швидкості. Час підйому дорівнює часу падіння (мал. 1).

Мал. 1. Рух тіла кинутого вертикально
З певної висоти тіло можуть кидати вниз, надаючи йому деякої початкової швидкості, а можуть відпускати — тоді тіло падає без початкової швидкості (v0 = 0) (вільно падаюче тіло).
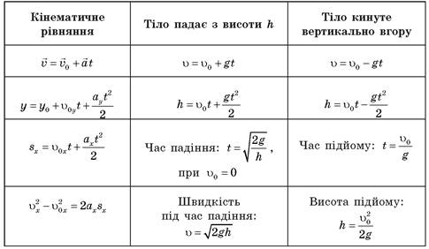
Оскільки вільне падіння і рух тіла, кинутого вертикально вгору, є рівноприскореними, то всі кінематичні рівняння такого руху, розглянуті раніше, справедливі й для цих випадків. Запишемо їх до порівняльної таблиці, обравши для запису вісь ΟΥ та врахувавши, що прискоренню а відповідає g, а переміщенню s — висота h. Тож, врахувавши знаки проекцій, одержимо вирази, наведені в таблиці,
Таблиця
Кінематичні рівняння

Приклади розв’язування задач
Задача 1. Визначити глибину колодязя, якщо вільно кинутий у нього камінь досяг поверхні води за 2 с. Яку швидкість матиме цей камінь у момент зіткнення з поверхнею води?

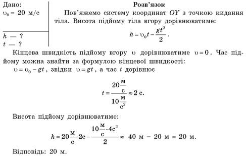
Задача 2. Тіло кинуто вертикально вгору зі швидкістю 20 м/с. Визначити висоту та час його підйому. Опором повітря знехтувати.




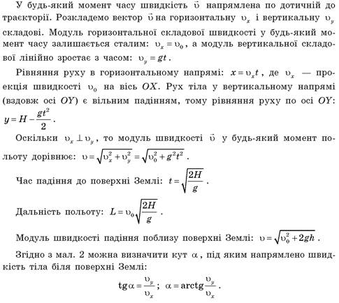
Мал. 2. Рух тіла кинутого під кутом до горизонту (а) та горизонтально (б)
РУХ ТІЛА, КИНУТОГО ГОРИЗОНТАЛЬНО З ВИСОТИ Н. Це окремий випадок руху тіла, кинутого під кутом до горизонту (α = 0) з деякої висоти Н. Це криволінійний рух уздовж гілки параболи під дією земного тяжіння. У вертикальному напрямі вздовж вісі ΟΥ відбувається вільне падіння, у горизонтальному напрямі вздовж вісі ОХ — рівномірний рух (див. мал. 2, б).

Задача 3. Літак летить горизонтально зі швидкістю 720 км/год на висоті 245 м. Коли він пролітає над деякою точкою поверхні Землі, з нього скидають вантаж. На якій відстані від місця кидання вантаж упаде на Землю? Опір повітря не враховувати.


Розглянемо детальніше рух тіла під дією сили всесвітнього тяжіння.
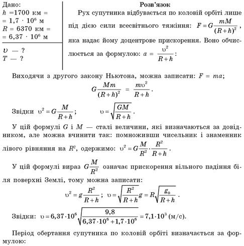
Задача 4. Середня висота супутника над поверхнею Землі дорівнює 1700 км. Визначити його швидкість та період обертання, якщо радіус Землі дорівнює 6370 км.


Задача 5. Літак виконує петлю Нестерова («мертву петлю») радіусом R = 800 м і рухається по ній зі швидкістю v = 720 км/год. З якою вагою пілот масою 70 кг тиснутиме на сидіння літака у верхній і нижній точках петлі?


Задачі для самостійного розв’язування
1(с). У скільки разів зменшиться сила притягання до Землі космічної ракети при її віддаленні від поверхні Землі на відстань, що дорівнює радіусу Землі?
2(с). З літака, який летить в горизонтальному напрямку зі швидкістю 720 км/год, на висоті 3920 м над землею скинули вантаж. Як далеко від місця викидання вантаж впаде на землю?
3(с). Як зміняться час і дальність польоту тіла, кинутого горизонтально з певної висоти, якщо швидкість кидання збільшити вдвічі?
4(с). Камінь падав на дно ущелини 4 с. Яка глибина ущелини?
5(с). На яку максимальну висоту підніметься тіло, кинуте вгору з початковою швидкістю 44 м/с? Скільки часу триватиме підйом тіла до максимальної висоти?
6(с). М’яч кинули під кутом 30° до горизонту з початковою швидкістю 10 м/с. Визначте висоту підйому та дальність польоту м’яча.
7(д). В якій точці прямої, що з’єднує центри Землі та Місяця, тіло буде притягуватися до Землі і до Місяця з однаковими силами? Вважайте, що середня відстань між центрами Землі та місяця дорівнює 60 земним радіусам, а маса Місяця у 81 раз менша за масу Землі.
8(д). Визначте прискорення вільного падіння на поверхні Венери, якщо середня густина речовини планети 5200 кг/м3, радіус планети 6100 км.
9(д). Місяць обертається навколо Землі зі швидкістю 1 км/с. Середня відстань від Землі до Місяця 3,8 • 105 км. Визначте масу Землі.
10(д). Яку швидкість повинен мати штучний супутник Землі, щоб обертатися по коловій орбіті на висоті 600 км над поверхнею Землі? Чому дорівнює період його обертання? Радіус Землі прийняти в 6400 км.
11(д). Автомобіль масою 2 т рухається зі швидкістю 36 км/год. Визначте вагу автомобіля, коли він проходить по випуклому мосту, з радіусом кривизни 40 м.
12(д). Стріла, випущена з лука вертикально вгору, впала на землю через 6 с. Які початкова швидкість стріли і максимальна висота її підйому?
13(д). Тіло, яке вільно падає без початкової швидкості, за останню секунду руху проходить 2/3 усього шляху. Визначте шлях, пройдений тілом під час падіння.
14(д). Хлопчик кинув м’яч з вікна горизонтально (з 20-метрової висоти багатоповерхівки). Скільки часу летів м’яч до землі і з якою швидкістю його було кинуто, якщо він упав на відстані 6 м від фундаменту будинку?
15(д). Дальність польоту тіла, кинутого в горизонтальному напрямі зі швидкістю 10 м/с, дорівнює висоті кидання. З якої висоти кинуто тіло?
16(д). Хлопчик стрибає у воду з крутого берега заввишки 5 м, маючи після розгону горизонтально напрямлену швидкість 6 м/с. Якими будуть модуль і напрям швидкості хлопчика у той час, коли він досягне води?
17(д). Снаряд, що вилетів з гармати під кутом до горизонту, перебував у польоті 12 с. Якої найбільшої висоти він досяг?
18(в). Визначте висоту підняття і дальність польоту сигнальної ракети, випущеної зі швидкістю 40 м/с під кутом 60° до горизонту.
19(в). На малюнку, зробленому за стробоскопічною фотографією, зображено політ кульки, випущеної з дитячого пружинного пістолета. Знаючи, що сторона квадрата клітинки дорівнює 5 см, визначте: а) час польоту кульки; б) інтервал між спалахами; в) початкову швидкість кульки.

20(в). Тіло вільно падає зі стану спокою з висоти 39,2 м. За який час тіло пройде: а) перший метр свого шляху, б) останній метр свого шляху? Чому дорівнює середня швидкість на другій половині шляху?
21(в). Тіло вільно падає з висоти 80 м. Яке його переміщення за останню секунду падіння?