Фізика. Профільний рівень. 11 клас. Гельфгат
Дорогі учні та учениці!
На вас чекає ще один, тепер уже останній, рік шкільного навчання. Сподіваємося, що найцікавішим для вас буде курс фізики на профільному рівні.
Вивчаючи його, ви поглибите свої знання щодо постійного струму, дізнаєтеся про магнітні явища, змінний струм, хвильові та квантові властивості світла. На вас чекає знайомство з основами квантової теорії будови атома та ядра, принципом дії лазерів.

Хотілося б поділитися з вами захопленням досягненнями фізичної науки. Шлях до них торували геніальні вчені та рядові науковці, що працювали в багатьох країнах, у тому числі й в Україні.
Зверніть увагу на те, що параграфи завершуються рубриками «Підбиваємо підсумки», «Контрольні запитання», «Вправа». Для чого вони потрібні і як з ними краще працювати?
У рубриці «Підбиваємо підсумки» подано відомості про основні поняття та явища, з якими ви ознайомилися в параграфі. Отже, ви маєте можливість іще раз звернути увагу на головне.
«Контрольні запитання» допоможуть з’ясувати, чи зрозуміли ви вивчений матеріал. Якщо ви зможете відповісти на кожне запитання, то все гаразд, якщо ж ні, знову зверніться до тексту параграфа.
Рубрика «Вправа» зробить вашу подорож у дивовижний світ фізики ще цікавішою, адже ви зможете застосувати отримані знання на практиці. Завдання цієї рубрики диференційовані за рівнями складності — від доволі простих, що потребують лише уважності, до творчих, розв’язуючи які, слід виявити кмітливість і наполегливість. Номер кожного завдання має відповідний колір (у порядку підвищення складності: синій, зелений, оранжевий, червоний, фіолетовий).
Серед завдань є такі, що слугують для повторення матеріалу, який ви вже вивчали в курсах природознавства, математики або на попередніх уроках фізики.
Профільний курс фізики 11 класу об’ємний і змістовний. Тому під час написання кожного рядка цього підручника автор подумки вів діалог з усіма вами.

От таким чином на сторінках підручника з’явилися ваші ровесники і ровесниці. Вони ставлять запитання, висловлюють сумніви, задоволення або незадоволення... Проте головна оцінка — за вами.
Фізика — наука насамперед експериментальна, тому в підручнику на вас очікують експериментальні завдання. Виконуйте їх — і ви будете краще розуміти фізику.
Матеріали, запропоновані наприкінці кожного розділу в рубриках «Підбиваємо підсумки розділу» і «Завдання для самоперевірки», допоможуть систематизувати отримані знання, будуть корисними під час повторення вивченого та в ході підготовки до контрольних робіт.

Для тих, хто хоче знати більше про розвиток фізичної науки й техніки в Україні та світі, знайдеться чимало цікавого й корисного в рубриках «Навколо фізики», «Фізика і техніка в Україні», «Енциклопедична сторінка». Найскладнішу частину тексту, яку призначено для найбільш зацікавленого фізикою читацького кола, подано під рубриками «Дізнаємося більше» і« Розберемося глибше».
У підручнику використано позначки, які допоможуть вам орієнтуватися в навчальному матеріалі.
Зверніть особливу увагу на посилання, що рекомендує скористатися електронним інтерактивним додатком, у якому ви знайдете матеріали, що є невід’ємною частиною підручника, але з технічних причин не ввійшли до «паперової» версії. Крім того, тут розміщено відеоролики, що показують у дії той чи інший фізичний дослід або процес; інформацію, яка допоможе вам у виконанні завдань; тренувальні тестові завдання з комп’ютерною перевіркою; корисні поради, що стануть вам у пригоді під час створення і презентації навчальних проєктів.


Розділ 1. Електродинаміка
§ 1. Електричний струм. Робота та потужність струму
1. Електричний струм. Джерела струму. Електричне коло
З курсу фізики 8 класу ви вже дізналися про електричний струм. Нагадаємо коротко про основні поняття та відомі вам закономірності.
• Електричним струмом називають упорядкований (напрямлений) рух заряджених частинок.
Вільні заряджені частинки в провідниках безупинно й хаотично рухаються. Такий рух не спричиняє якогось перенесення заряду: якщо подумки провести поперечний переріз металевого дроту, то електрони рухатимуться крізь цей переріз однаково часто в обидва боки. Якщо ж вільним зарядженим частинкам надати ще й упорядкованого руху, то через будь-який поперечний переріз провідника переноситиметься заряд.
Електричний струм неможливий без вільних заряджених частинок. Тому електричне коло має бути замкненим (будь-який розрив кола — це ділянка, заповнена повітрям або іншим діелектриком, у яких вільні заряджені частинки практично відсутні).
Електричному струму приписують певний напрям: за напрям струму приймають напрям руху позитивно заряджених частинок.
Про існування електричного струму можна дізнатися, спостерігаючи дії електричного струму. Найчастіше називають три такі дії (рис. 1.1).

Рис. 1.1. Дії електричного струму
Теплова дія струму. Провідник, у якому тече струм, нагрівається. Цю дію струму використовують в електричних чайниках, бойлерах, електричних обігрівачах тощо.
Хімічна дія струму. Струм може спричинити хімічні перетворення речовини. Наприклад, з розчину мідного купоросу під дією струму виділяється чиста мідь.
Магнітна дія струму. Коли в провіднику виникає електричний струм, розташована поблизу магнітна стрілка повертається в певному напрямі (це знаменитий дослід Ерстеда), а на розташований поблизу інший провідник зі струмом діє певна сила. Саме на цій дії струму ґрунтується дія будь-якого електричного двигуна та електромагніту, а також багатьох електровимірювальних приладів.
Можна згадати також про світлову дію електричного струму. Ідеться не про світіння лампи розжарення, яке виникає через нагрівання її волоска. Світіння може виникати й без суттєвого нагрівання провідника. Нагадаємо хоча б про світлодіоди, які зараз дедалі ширше заміняють традиційні джерела світла.
Чи завжди можна одночасно спостерігати всі перелічені дії електричного струму? Звісно, що ні. Теплова дія струму спостерігається майже в усіх провідниках (за винятком надпровідників, відкритих на початку XX століття). Хімічна дія світла зовсім не спостерігається в металах (металевий провідник не зазнає хімічних змін навіть після кількох десятиліть використання). Лише магнітна дія струму спостерігається в будь-якому провіднику, тобто саме вона може бути надійною ознакою існування струму.
Зверніть увагу!
Оскільки електрони мають негативний електричний заряд, у металах напрям упорядкованого руху вільних електронів і напрям струму протилежні. Це не дуже зручно, але хто ж міг у XVIII столітті знати про існування електронів? А термінологію з тих часів не змінювали.
Головною кількісною характеристикою електричного струму є сила струму.
Коротко кажучи, сила струму — це заряд, який переносить струм за одиницю часу.
Одиницею сили струму в СІ є ампер (1 А). Ампер є однією з основних одиниць СІ (у листопаді 2018 року Міжнародний комітет мір і ваг прийняв уточнені означення кількох одиниць СІ, у тому числі й ампера). Кулон же згідно з означенням дорівнює заряду, що проходить через поперечний переріз провідника за 1 с, якщо сила струму дорівнює 1 А (тобто 1 Кл = 1 А с).

Навколо фізики
Цікаво порівняти швидкості хаотичного та напрямленого руху вільних електронів в електричній мережі вашої квартири. Виявляється, середній модуль швидкості хаотичного руху електронів у мідному провіднику перевищує 1000 км/с. А коли ви ввімкнули світло в кімнаті, до цього хаотичного руху «додається» напрямлений рух, швидкість якого менша від 0,1 мм/с. Але саме ця нібито «крихітна» зміна характеру руху вільних електронів спричиняє такі важливі для нас наслідки.
Напрямлений рух вільних заряджених частинок не може виникнути «безпричинно». Має існувати сила, яка «штовхатиме» всі ці частинки в одному напрямі (якщо вони мають заряди одного знаку). Зазвичай таку силу створює електричне поле. Ви знаєте, що електричне поле створюють електричні заряди. Які ж саме заряди?
Уявіть, що ви зарядили дві металеві кулі зарядами протилежних знаків (+q і -q). Ці заряди створюють навколо себе електричне поле. Якщо з’єднати кулі металевим провідником, то в ньому під дією електричного поля виникне напрямлений рух вільних електронів, тобто електричний струм (рис. 1.2).

Рис. 1.2. Електричне поле спричиняє короткочасний струм
Завдяки цьому кулі швидко розрядяться, електричне поле зникне, а разом із ним зникне й електричний струм. Щоб струм був постійним, треба безперервно поновлювати заряди куль.



Рис. 1.3. Щоб підтримувати постійний струм, потрібне розділення зарядів
Джерело струму здійснює розділення позитивних і негативних зарядів. Заряди накопичуються відповідно на позитивному та негативному полюсах джерела струму. У зовнішньому колі (поза джерелом струму) струм тече від позитивного полюса джерела струму до негативного.
Отже, є дві умови існування електричного струму:
- наявність вільних заряджених частинок;
- існування сили, що спричиняє їх напрямлений рух (така сила виникає завдяки джерелу струму).
У будь-якому джерелі струму відбувається перетворення енергії якогось типу (механічної, світлової, внутрішньої) на енергію електричного струму. З курсу фізики 8 і 9 класів ви вже знайомі з хімічними джерелами струму та принципом дії генераторів електричного струму на електростанціях.
Якщо постійний струм у ділянці кола зумовлений тільки дією постійного (стаціонарного) електричного поля, то таку ділянку кола називають однорідною. Між кінцями такої ділянки кола має існувати різниця потенціалів (напруга) U. Очевидно, що між значеннями сили струму та напруги існує зв’язок. Який саме — це вже залежить від провідників, з яких складається ділянка кола.
Залежність сили струму від напруги І(U) для певного провідника називають вольт-амперною характеристикою цього провідника. Ви знаєте, що найпростіший вигляд ця залежність має для металевих провідників і електролітів (рис. 1.4): сила струму змінюється прямо пропорційно напрузі (це твердження називають законом Ома для однорідної ділянки кола).
![]()
Величину R називають електричним опором провідника (часто для стислості — просто опором). Чим більший опір, тим менша сила струму за тієї самої напруги. Отже, повертаючись до рис. 1.4, ми можемо стверджувати, що R1 < R2 < R3.

Рис. 1.4. Приклади вольт-амперних характеристик провідників

Зверніть увагу!
Опір провідника є сталим лише за незмінних умов, у яких перебуває провідник. Опір (як і інші фізичні характеристики матеріалу) залежить від температури, тиску тощо. Найбільш помітною є залежність опору від температури. Опір металів збільшується з підвищенням температури — наприклад, опір волоска лампи розжарення за робочої температури більш ніж у 10 разів перевищує опір того самого волоска за кімнатної температури. А от опір електролітів із підвищенням температури зменшується.

У СІ одиниця питомого опору [ρ] = 1 Ом • м. Це опір провідника завдовжки 1 м площею поперечного перерізу 1 м2. Навряд чи хто бачив провідник таких розмірів... Застосовуючи цю одиницю, потрібно не забути виразити площу поперечного перерізу провідника у квадратних метрах.
Таблиця 1.1
Питомий опір ρ провідників за температури 20 °С
|
Речовина |
ρ, 10-8 Ом • м |
|
Алюміній |
2,8 |
|
Вольфрам |
5,5 |
|
Вугілля |
4000 |
|
Константан |
50 |
|
Мідь |
1,7 |
|
Нікелін |
42 |
|
Ніхром |
110 |



Рис. 1.5. Позначення в електричних схемах
Зверніть увагу!
Нагадаємо, що тіло людини є провідником — саме тому електричний струм небезпечний для нас. Опір тіла людини залежить від багатьох чинників (він є найбільшим, коли шкіра суха та чиста). У практичних розрахунках з електробезпеки, розглядаючи найбільш несприятливі умови, опір тіла людини вважають рівним 1 кОм; проте цей опір може й набагато перевищувати 100 кОм.
2. Різні типи з'єднань провідників
Нагадаємо спочатку про найпростіші з’єднання — послідовне та паралельне.
Послідовне з’єднання
Ідеться про ділянку кола без розгалужень (рис. 1.6).

Рис. 1.6. Послідовне з’єднання провідників
У цьому випадку сила струму в усіх поперечних перерізах кола однакова (це випливає із закону збереження електричного заряду: з кожної ділянки кола щосекунди має витікати саме такий заряд, який до неї втікає). Тут є аналогія з рухом води по трубі: якщо труба не має розгалужень (та отворів), крізь кожний її поперечний переріз щосекунди проходить одна й та сама кількість води. Отже, для послідовного з’єднання сила струму в усіх провідниках однакова: І1 = І2 = ... = Іn.
Що ж до напруги, то нагадаємо: вона чисельно дорівнює роботі електричного поля з перенесення одиничного позитивного заряду відповідною ділянкою кола. Якщо заряд послідовно проходить крізь резистори 1, 2,..., n, то загальна робота дорівнює сумі робіт на кожному відрізку шляху. Отже, U = U1 + U2 + ... + Un.

Послідовно з’єднані провідники можна подумки замінити одним «еквівалентним» провідником, опір якого


Послідовне з’єднання має істотні недоліки: якщо виходить з ладу один із провідників, то коло розривається й струм припиняється в усьому колі. Крім того, напруга на елементах кола різна й залежить від того, які ще елементи входять до цього кола.
Тому в техніці й побуті значно ширше використовують інше з’єднання.
Паралельне з’єднання



Рис. 1.7. Паралельне з’єднання провідників

Споживачі струму у вашій квартирі* з’єднані саме паралельно. Таке з’єднання має багато переваг: вихід із ладу одного з приладів не заважає працювати іншим; крім того, на всіх приладах одна й та сама стандартна напруга (в Україні це 220 В).
* У техніці та побуті використовують не постійний струм, а змінний. Проте наші висновки лишаються справедливими й для змінного струму.

Під час вимірювання сили струму й напруги ми теж використовуємо розглянуті вище з’єднання. Так, для вимірювання сили струму в резисторі сила струму в амперметрі має бути такою самою, як у резисторі. Отже, амперметр слід приєднувати послідовно до резистора (рис. 1.8).

Рис. 1.8. Приєднання амперметра до резистора
Приєднання амперметра для вимірювання сили струму не повинно суттєво змінювати цю силу струму. Отже, опір ділянки кола після приєднання амперметра (R + RА) має бути дуже близьким до опору R резистора, а задля цього опір амперметра має бути набагато меншим від опору резистора: RA ≪ R. Такий малий опір робить амперметр дуже «вразливим»: амперметр не можна приєднувати до джерела струму «безпосередньо», без якихось споживачів струму, без «навантаження», бо через малий опір сила струму в колі буде занадто великою (скоріше за все, вийде з ладу саме амперметр).


Рис. 1.9. Приєднання вольтметра до резистора
Навколо фізики
Нині для електричних вимірювань у техніці та побуті дедалі ширше застосовують універсальні електронні прилади, зокрема цифрові мультиметри (рис. 1.10). Залежно від положення перемикача такий прилад миттєво «перетворюється» на амперметр, вольтметр або інший електровимірювальний прилад з потрібною межею вимірювань. Результати вимірювань не треба визначати за якоюсь шкалою, вони з’являються на табло у вигляді «готового» числа.

Рис. 1.10. Цифрові мультиметри
Найпростішими з розгалужених електричних кіл є комбіновані — такі, що зводяться до певних комбінацій послідовних і паралельних кіл. Нижче в цьому параграфі ми розглянемо приклади розрахунків комбінованих кіл.
3. Розширення меж вимірювання амперметра або вольтметра
Чи можна виміряти за допомогою шкільного амперметра з межею вимірювань 2 А силу струму, яка може сягати, наприклад, 3 А? Виявляється, можна. Якщо приєднати паралельно до амперметра додатковий провідник (його називають шунтом, а відповідну процедуру — шунтуванням), то через амперметр протікатиме лише частина загальної сили струму (рис. 1.11, а).



Рис. 1.11. Розширення меж вимірювання амперметра (а) та вольтметра (б)
Розширюючи межі вимірювань приладів, ми в стільки ж разів збільшуємо ціну поділки їх шкал.
4. Робота та потужність електричного струму
Під час упорядкованого руху заряджених частинок у провіднику електричне поле виконує роботу (її називають роботою струму). Згідно з означенням напруги ця робота А = qU, а згідно з означенням сили струму q = It. Отже, робота струму А = UIt.
В однорідній ділянці кола (у резисторі, електронагрівальному приладі тощо) відбувається перетворення енергії лише на внутрішню. Тому виділяється кількість теплоти, яка дорівнює роботі струму. Отже, у цьому випадку Q = А = UIt.

Застосовуючи закон Ома для однорідної ділянки кола, отримаємо три різні (еквівалентні) формули для кількості теплоти, яка виділяється в провіднику зі струмом:
![]()
Одне з цих співвідношень (Q = I2Rt) було отримано на основі дослідів ще до відкриття закону збереження енергії Д. Джоулем і Е. Ленцем. Це співвідношення називають законом Джоуля — Ленца.

Теплову дію струму використовують в електронагрівальних приладах, плавких запобіжниках тощо.
Навколо фізики
Можна простежити ланцюжок перетворень енергії, наприклад, під час використання електричного нагрівника. У джерелі струму (генераторі на гідроелектростанції) механічна енергія води, що падає з греблі, перетворюється на енергію електричного струму, пов’язану з напрямленим рухом електронів у колі. Унаслідок електричного опору напрямлений рух електронів послаблюється, зате посилюється хаотичний рух частинок у нагрівнику (і у з’єднувальних провідниках). Отже, урешті-решт енергія перетворюється на внутрішню енергію.

5. Міри безпеки під час роботи з електричними пристроями
Більшості з вас напевно здається, що не може статися нічого поганого через неправильне користування електричними пристроями — адже ви звикли до цих пристроїв ще з раннього дитинства. Проте існує сумна статистика жертв електрики, тому уважно прочитайте цей невеликий розділ.
Перш за все, ніколи не беріться за роботу, яку може виконувати тільки спеціаліст! Це стосується ремонту квартирної електромережі, побутових приладів, дрилів тощо.
Якщо вам все ж таки потрібно зняти кришку з приладу, обов’язково вимкніть цей прилад з електромережі (рис. 1.12).

Рис. 1.12. Так «ремонтувати» електроприлади не можна! Життя таке чудове!
Перш ніж увімкнути новий електроприлад у мережу, уважно ознайомтеся з інструкцією до цього приладу. Переконайтеся, що прилад розраховано саме на ту напругу, яка є в електромережі (рис. 1.13).

Рис. 1.13. Уважно читайте паспорт незнайомого електроприладу
Запобігайте потраплянню води всередину розеток електромережі або електроприладів: вода спричиняє коротке замикання, що може призвести до пожежі. Не торкайтесь електроприладів мокрими руками. Ніколи не користуйтесь приладами з пошкодженими вилками або шнурами.
Досить часто кількість розеток у вашій квартирі менша від кількості електроприладів. Тоді в нагоді стають трійники та подовжувачі. Проте слід знати міру, коли користуєтеся цими пристроями. Адже всі прилади, приєднані через них до електромережі, фактично з’єднані паралельно. Тому сила струму в нерозгалуженій частині кола (тобто в провідниках, які підводять струм до розетки) дорівнює сумі сил струмів у всіх споживачах. З кожним новим потужним споживачем (рис. 1.14) загальна сила струму збільшується, ізоляція «захованих» у стінах провідників нагрівається щодалі більше...

Рис. 1.14. Приєднувати нові й нові електроприлади в такий спосіб не можна!
Виникає перевантаження мережі, яке може призвести до пожежі. Тому запобіжники або автоматичні вимикачі спрацьовують (розмикають коло) не тільки у випадку короткого замикання, а й унаслідок такого перевантаження.
Якщо запобіжник спрацював, треба встановити причину та усунути її, а після цього замкнути коло (натиснути кнопку автоматичної пробки, перевести тумблер автоматичного вимикача у верхнє положення або замінити плавкий запобіжник).
Якщо ви відчули запах диму або побачили полум’я, перш за все знеструмте приміщення та телефонуйте операторам екстрених служб. Якщо зайнявся якийсь електроприлад, у жодному разі не гасіть його водою та не застосовуйте пінний вогнегасник.
• Пам’ятайте: електромережа та будь-який найкращий і найсучасніший електроприлад небезпечні в разі неправильного користування! Сучасну техніку розраховано на сучасну людину з певними культурою, знаннями та навичками.
6. Вчимося розв'язувати задачі
Задача 1. У старій ялинковій гірлянді, яка працює від мережі з напругою U = 220 В, усі 50 ламп з’єднано послідовно. Одна лампа вийшла з ладу, замінити її нема чим. Ви вирішили «закоротити» цю лампу, щоб світила решта. На скільки зміниться внаслідок цього напруга на кожній з решти ламп? Чи безпечно торкатися патрона несправної лампи, коли гірлянду приєднано до мережі?

А от друге запитання серйозніше. Зверніть увагу: на перший погляд може здатися, що гірлянду не обов’язково вимикати з мережі. Адже на кожну з ламп припадає менше від 5 В, що є безпечним. Проте зважте, що ваш палець може на якусь мить стати частиною послідовної ділянки кола, а його опір у багато разів перевищує опір решти ділянок кола. Оскільки напруга на ділянці кола прямо пропорційна опору цієї ділянки, на ваш палець припадатимуть майже всі 220 В! Тобто ви з таким самим «успіхом» могли б устромити пальці просто до розетки. Тому гірлянду треба обов’язково від’єднати від мережі. Це загальне правило (див. також п. 4 цього параграфа).

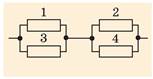
Задача 2. Визначте опір R зображеного на рис. 1 кола. Опори резисторів R1 = R2 = 60 Ом, R3 = R4 = 120 Ом.

Рис. 1

Задача 3. Визначте силу струму в кожному з однакових резисторів (рис. 2) опором по 60 Ом, якщо напруга джерела струму U = 18 В.

Рис. 2
Розв’язання. Насамперед визначимо, які типи з’єднань резисторів у цьому колі. Для цього накреслимо вихідну схему інакше. Подумки замінимо провідники пружними «нитками» і розтягнемо коло, «взявшись» за полюси джерела струму; під час цього перетворення ми не розриваємо провідники зі струмом і не з’єднуємо їх у нових вузлах. Отримаємо еквівалентну схему (рис. 3).

Рис. 3

Задача 4. Напруга на ділянці кола (рис. 4) U = 12 В. Опори резисторів R1 = R2 = 40 Ом, R3 = 30 Ом, R4 = 60 Ом. Визначте потужність струму в кожному з резисторів.

Рис. 4

Задача 5. На двох лампах зазначено «220 В, 60 Вт» і «220 В, 40 Вт». У якій з них потужність струму буде меншою, якщо обидві лампи ввімкнути в мережу послідовно?

Задача 6. У показаному на рис. 5 колі R1 = 45 Ом, R2 = 20 Ом. Напруга джерела струму є сталою. Визначте опір резистора 3, якщо потужність струму на ділянці АВ однакова за обох положень перемикача.

Рис. 5

Підбиваємо підсумки
Електричним струмом називають упорядкований (напрямлений) рух заряджених частинок. За напрям струму приймають напрям руху позитивно заряджених частинок.
Дії електричного струму: теплова, хімічна, магнітна, світлова.



В однорідній ділянці кола виділяється кількість теплоти, що дорівнює роботі струму:
![]()
Потужність електричного струму в однорідній ділянці кола:
![]()
Під час застосування будь-яких електричних приладів потрібно неухильно дотримуватися правил безпеки.
Контрольні запитання
1. Що таке електричний струм? сила струму? 2. За яких умов існує постійний струм? 3. Яка роль джерела струму в електричному колі? 4. Сформулюйте закон Ома для однорідної ділянки кола. Чи для всіх провідників виконується цей закон? 5. Запишіть формули загального опору кола в разі послідовного та паралельного з’єднань. 6. Накресліть схеми приєднання приладів для вимірювання сили струму в лампі та напруги на ній. 7. Запишіть формулу, яка виражає закон Джоуля — Ленца.
Вправа № 1
1. Скільки електронів проходить через поперечний переріз кола протягом 30 с за сили струму 8 А? Елементарний електричний заряд дорівнює 1,6 • 10-19 Кл.
2. Неізольований мідний провідник опором 40 Ом розрізали на чотири рівні частини й усі ці частини скрутили разом. Визначте електричний опір отриманого джгута.
3. Резистори опорами 10, 20 і 30 Ом з’єднано послідовно і приєднано до джерела постійної напруги 36 В. Визначте потужність струму в резисторі опором 20 Ом.
4. Визначте напругу, прикладену до кола (рис. 1), якщо амперметр показує силу струму 1 А. Опори резисторів R1 = 6 Ом, R2 = 12 Ом, R3 = 5 Ом.

Рис. 1
5. Після приєднання до амперметра шунта опором 0,06 Ом ціна поділки приладу збільшилась у 8 разів. Визначте опір амперметра.
6. Яким має бути додатковий опір, щоб ціна поділки шкільного вольтметра з опором 6 кОм збільшилася в 15 разів?
7. На рис. 2 наведено вольт-амперні характеристики двох провідників. Провідники приєднують до джерела струму з напругою 4,8 В. Визначте силу струму в колі для випадків послідовного та паралельного з’єднання провідників.

Рис. 2
8. Обчисліть опір кола (рис. 3), якщо R = 5 Ом.

Рис. 3
12. У показаній на рис. 4 ділянці кола R1 = R2 = 60 Ом, R3 = 30 Ом і R4 = 20 Ом. Напруга на цій ділянці кола 42 В. Визначте потужність струму в кожному з резисторів.

Рис. 4
9. Яка мінімальна кількість резисторів опором по 18 кОм знадобиться, щоб замінити один резистор опором 24 кОм?
10. Провідники з міді та ніхрому мають однакові розміри. У якому з них потужність струму буде більшою у випадку послідовного з’єднання? паралельного з’єднання?
11. Електричні лампи, на яких написано « 220 В, 60 Вт» і «220 В, 40 Вт», з’єднали послідовно та приєднали до мережі з напругою 220 В. Визначте загальну потужність струму в лампах. Залежність опору ламп від розжарення не враховуйте.
13. У показаній на рис. 5 ділянці кола визначте резистор, потужність струму в якому найбільша; найменша.

Рис. 5
Експериментальні завдання
1. Виготовте найпростіше хімічне джерело струму. Для цього встроміть у яблуко дві пластинки з різних металів (наприклад, монети вартістю 5 і 25 копійок, які й будуть полюсами джерела струму). Приєднавши до полюсів вольтметр, визначте напругу між ними. Дослідіть, від яких чинників залежить ця напруга.
2. Знайдіть дві лампи розжарення, на яких написано «24 В; 1,2 Вт» і «24 В; 12 Вт». З’єднайте ці лампи послідовно та приєднайте до джерела струму з напругою 24 В. Поясніть результат досліду.